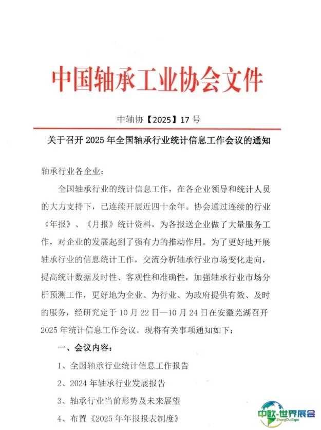
关于召开2025年全国轴承行业统计信息工作会议的通知

2025-10-14 17:05:02

1427

图片

图片

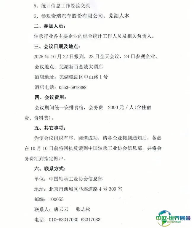
图片

图片

参考资料:

中国(上海)国际轴承及其专用装备展览会

CBIA

举办地区:上海

开闭馆时间:09:00-18:00

举办地址:上海市青浦区徐泾镇崧泽大道333号

展览面积:53000㎡

观众数量:60000

举办周期:2年1届

主办单位:中国轴承工业协会