年度规划370场会展!青岛着力推动“会展经济”转化为“城市发展动能”

2026-04-10 18:07:19

3665

会展产业远不止于“举办展览”,它是一座城市连接产业、激发消费活力的关键引擎。4月8日,青岛市公布了2026年度会展安排,相关数据明确释放出积极信号:全年计划举办较大规模会展活动超过370场,总展览面积将达到520万平方米。

政策强化支持,会展经济超越表面繁荣

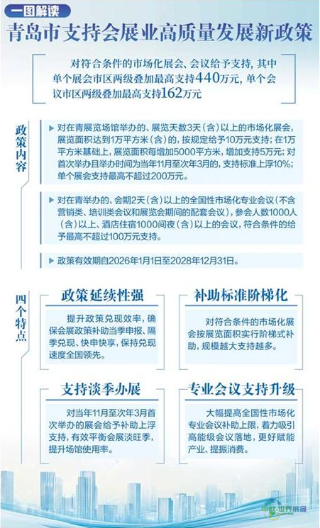
为更大程度释放会展经济效能,青岛出台了叠加激励政策。满足条件的展览与会议,市、区两级最高可分别获得440万元和162万元的资金支持。尤为重要的是,本轮政策注重“精准施策”,既聚焦于重点大型展会,也同时关照消费类活动与国际性项目。

超90场贸易展会,服务产业升级需求

从整体布局分析,贸易类展览依然是核心支柱。2026年,青岛将筹办超过90场规模较大的贸易展会,其中16场展览面积在5万平方米以上,重点围绕智能装备、生命健康、人工智能、高端化工及新材料等产业领域展开。

以中国国际渔业博览会为例,该展会将继续落户青岛。作为全球顶尖的水产行业盛会之一,它每年汇聚来自40多个国家及地区的超过1500家企业参展,已成为中国海洋产业联通国际市场的重要桥梁。

与此同时,中国国际消费电子博览会也在快速迭代升级,正从传统的消费电子产品展示,向智能科技与创新应用领域转型,人工智能与机器人等相关内容的比重不断增加。

巡回展与本土展并举,打造更均衡会展体系

在龙头展会之外,青岛也正积极引进优质巡回展览。2026年预计引入大型巡回展超过20场,总面积达100万平方米。其中,中国国际肉类工业展览会等项目将首次或再度落地,为相关行业带来崭新的合作与采购机遇。

另一方面,本土培育的展会也在持续壮大。例如,已连续举办28届的青岛国际机床展,已成为区域制造业发展的关键风向标,并通过举办智能制造大会、采购对接会等活动,不断增强其产业链接效能。

这种“外部引进与内部培育”双管齐下的模式,使得青岛的会展产业结构更为稳固。

超100场消费展,会展直接撬动消费市场

如果说贸易展侧重于产业对接,那么消费类展会则直接面向终端市场。2026年,青岛将举办超过100场消费主题展会,涵盖汽车、家居、宠物、潮流文化等多个细分领域。

其中,车展已形成系列化布局,全年近20场车展持续挖掘消费潜力。仅2026山东春季国际车展,便吸引观展人次超过12万,达成交易额突破15亿元。此外,家博会、宠物展、动漫展等40余场活动,也在不断营造面向年轻人、多元化的消费场景。

从场馆到全域,会展内涵持续拓展

今年,青岛还将举办180余场涉及文化、休闲、民俗等范畴的活动。其中,青岛国际啤酒节将继续深化“啤酒+文旅+经贸”的融合模式,致力于打造更具国际影响力的城市品牌。

同时,音乐节、咖啡节、采摘节等市场化活动的数量持续增长,通过沉浸式、互动式的体验方式,推动会展经济与城市日常生活深度结合。

本平台所刊载的资讯来源于外部公开信息及合作方提供,由“中欧世界展会网”进行整理编辑,旨在为用户提供便捷的展会信息参考。我们致力于打造一个汇集全球展会时间与地点信息的服务平台,并可提供展位预订、参观协助、设计搭建等第三方服务对接。

相关资讯仅供参考,不构成任何确定性承诺或要约,亦不对其准确性、完整性承担法律责任。用户基于本平台信息所做的任何决策与行为,均需自行核实并承担相应风险。

如需进一步服务或确认信息,敬请垂询:400-837-8606(24小时客服)。