2026-03-24 17:03:04
1112
暖风拂面,生机勃发,恰是业界汇聚、共商未来的良机。第23届青岛国际金属加工设备展览会与第4届青岛·中国国际铝工业展定于3月26日至29日隆重举行!
作为华东区域金属加工领域的年度重要活动,本次展会汇集了金属切削、成型、自动化、新材料等全链条展品,是进行设备选购、技术探讨与资源对接的理想场所。本指南包含观展时段、出行路线、参会福利、住宿推荐、旅游贴士,助力您高效参观、满载而归。
一、观展时段
具体日期
观众入场时间
3月26日(星期四) 上午9:00至下午4:30
3月27日(星期五) 上午9:00至下午4:30
3月28日(星期六) 上午9:00至下午4:30
3月29日(星期日) 上午9:00至中午11:30
天气提示
展会开幕在即,为使各位更舒适、便利地抵达现场,特奉上天气预告:展会期间天气由阴转晴,温度小幅回升,但仍需适时添衣,预防着凉。
二、出行指引
三、参观注册,专享礼遇
请长按识别上方二维码
免费获取门票及纪念品
四、参展商领取NFC证件
本届展会要求所有入场人员实名认证,请各位参展商务必提前完成线上实名登记,并通过下文指引获取“NFC卡牌”,以确保展会期间顺利入场。
点击查阅【NFC卡牌领取方法】

温馨提示:3月24日至25日布展期间,所有进馆人员(含参展商)均需佩戴安全帽,请自行准备,以免影响正常布展工作,感谢您的理解与配合!
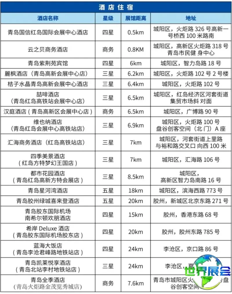
五、住宿推荐
*以上酒店信息仅供参看
六、周边游览贴士
推荐景点
1. 五四广场
2. 小麦岛
3. 栈桥
4. 石老人海水浴场
5. 崂山
6. 方特梦幻王国
青岛,这颗镶嵌于黄海之滨的闪亮明珠,以其独有风采吸引着八方来客。3月26日至29日,莅临青岛国际会展中心(红岛馆),将为您献上一场精彩纷呈的制造业盛会,带您亲身感受北方高品质工业展览的非凡吸引力!
3月26-29日
第 23 届青岛国际金属加工设备展览会
第4届青岛·中国国际铝工业展览会
一切就绪,恭候您的光临!
扫码进行参观预登记
·赠送精美纪念品 ·获取展会会刊
·享用咖啡茶点
背景信息:
青岛国际机床展览会
JM
举办地区: 山东 青岛
举办地址:青岛市即墨区温泉镇温泉二路7-1号
展览面积:120000平方米
观众数量:120000人
所属行业: 机床展会
本平台所刊载的资讯来源于外部公开信息及合作方提供,由“中欧世界展会网”进行整理编辑,旨在为用户提供便捷的展会信息参考。我们致力于打造一个汇集全球展会时间与地点信息的服务平台,并可提供展位预订、参观协助、设计搭建等第三方服务对接。
相关资讯仅供参考,不构成任何确定性承诺或要约,亦不对其准确性、完整性承担法律责任。用户基于本平台信息所做的任何决策与行为,均需自行核实并承担相应风险。
如需进一步服务或确认信息,敬请垂询:400-837-8606(24小时客服)。