2024-11-15 16:39:30
3732
各位展商,《CISMA2025招展览手册》已于近日陆续快递发出,请大家注意查收~
手册涵盖展会综合信息、参展规定、展厅规章制度、参展流程、展区报价及优惠措施、展品范围及编码、展位申请表、宣传服务介绍及报价等。小编整理了以下内容,助您快速了解CISMA2025。
2025中国国际缝制设备展览会
CHINA INT'L SEWING MACHINERY & ACCESSORIES SHOW 2025
时间:2025年9月24日(星期三)至9月27日(星期六)
地点:上海新国际博览中心 W1-W5、E1-E7 馆
主办单位:中国缝制机械协会
支持单位:中国轻工业联合会 中国服装协会
承办单位:中国缝制机械协会

报名期限
启动:2024年10月10日
截止:2025年3月31日
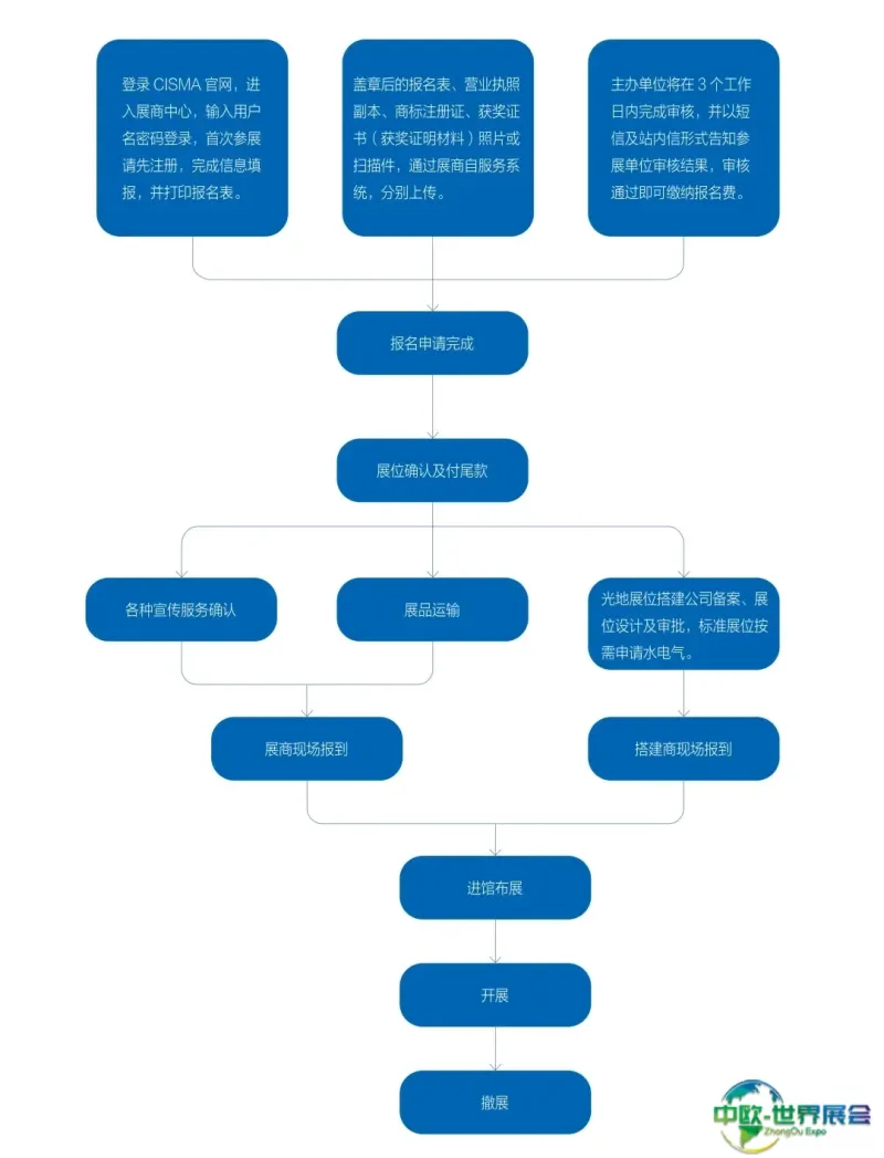
参展流程

1. 面积优惠
360m 2 (含)至775m 2 (不含)优惠8%,775m 2 (含)及以上优惠15%。
2. 身份优惠
已交清2024年和2025年度会费,严格履行会员义务,及时准确向协会提供统计报表的中国缝制机械协会会员单位优惠6%,理事单位及以上优惠12%;主办单位认定的VIP客户优惠15%。
3.组团单位管理与优惠详见《2025中国国际缝制设备展览会组团管理办法》。
特别提示
以下情况不享受第2条会员身份的优惠政策:
报名参展单位名称与会员名称不符;
报名参展的会员单位是境外企业在中国境内的办事处或销售公司,其本身不具备生产制造能力;
组团单位和参加组团的参展单位。
CISMA2025报名通道将于 2024年10月10日上午10点 开启,请提前准备好营业执照副本扫描件、开票信息、曾获奖项证书照片或扫描件(有效期内)等。